The photos you provided may be used to improve Bing image processing services.
Privacy Policy
|
Terms of Use
Can't use this link. Check that your link starts with 'http://' or 'https://' to try again.
Unable to process this search. Please try a different image or keywords.
Try Visual Search
Search, identify objects and text, translate, or solve problems using an image
Drag one or more images here,
upload an image
or
open camera
Drop images here to start your search
To use Visual Search, enable the camera in this browser
All
Search
Images
Inspiration
Create
Collections
Videos
Maps
News
More
Shopping
Flights
Travel
Notebook
Top suggestions for Gnome Sorting Method Flowgorith
Selection
Sorting
Sorting
Process
Searching and
Sorting
Types of
Sorting
Sorting
Techniques
Shellsort
Sorting
Example
Sorting
Time Complexity
Fastest Sorting
Algorithm
Stable Sorting
Algorithm
Shell Sort
Example
Algorithm
Chart
Sesmic
Sorting Methods
Sort
Array
Bubble Sorting
Algorithm
Sorting
Flow Chart
Best Sorting
Algorithm
Sort
Key
Sorting
Animation
Heap
Sort
Online Algorithm
Sorting
Different Types of
Sorting
Sequential
Sort
Color
Sorting
Sorting
Number Algorithm
Counting Sort
Algorithm
Sort
Method
Data
Sorting
Sort by
Type
ازاي تعمل
Sorting
Sorting
Data Structure
Sorting
Algorihms
Sorting
Meaning
Simple
Sort
Sorting
Algorithm Animations
Sort
Tools
Card
Sorting
Comb
Sort
Algoritms
Sorting
Sorting
Alrogithm
Card Sorting
Task
Sorting
Through
Swap
Sort
Sorting
Guide
Bubble Sort
Python
Sorting Methods
Grade 7
Sort
Means
Sorting
Algorithms Cheat Sheet
Sorting Methods
Ranked
Inventory
Sorting Methods
Explore more searches like Gnome Sorting Method Flowgorith
Shapes
Worksheet
Activities
for Kids
Different
Types
Automation
Machine
Cards
Drawing
Anchor
Chart
Shapes Worksheets
for Grade 1
Activities for
Toddlers
Activities for
Preschoolers
Christmas
Tree Color
Venn
Diagram
Games
for Kids
Activity for
Preschool
Color Worksheets
for Kindergarten
Algorithm
Diagram
Plastic
Waste
Activities for
Kindergarten
2D 3D
Shapes
LEGO Technic
Pieces
Facebook
Games
Hat
ClipArt
Activity for
Toddlers
Machine
Belt
Games for
Kindergarten
3D
Shapes
Color
Printables
5
Senses
Images That
Show
Farm
Tools
Hat Coloring
Page
Recycling
Clip Art
Printable
Worksheets
Trash
Can
Algorithms Cheat
Sheet
Algorithm
Chart
Bin
Cartoon
Cap
PNG
Visual Organizer
Clip Art
Worksheets for
Kindergarten
Living
Things
Buttons
Robot
Pixel
Icon
Ranch
Clothes
Line
Hot-Cartoon
People interested in Gnome Sorting Method Flowgorith also searched for
Harry
Potter
Square
Circle
Clip
Art
Center
PNG
Activity
Worksheet
Shapes Worksheets
for Kindergarten
Diamond
Conveyor
Systems
Parts
Autoplay all GIFs
Change autoplay and other image settings here
Autoplay all GIFs
Flip the switch to turn them on
Autoplay GIFs
Image size
All
Small
Medium
Large
Extra large
At least... *
Customized Width
x
Customized Height
px
Please enter a number for Width and Height
Color
All
Color only
Black & white
Type
All
Photograph
Clipart
Line drawing
Animated GIF
Transparent
Layout
All
Square
Wide
Tall
People
All
Just faces
Head & shoulders
Date
All
Past 24 hours
Past week
Past month
Past year
License
All
All Creative Commons
Public domain
Free to share and use
Free to share and use commercially
Free to modify, share, and use
Free to modify, share, and use commercially
Learn more
Clear filters
SafeSearch:
Moderate
Strict
Moderate (default)
Off
Filter
Selection
Sorting
Sorting
Process
Searching and
Sorting
Types of
Sorting
Sorting
Techniques
Shellsort
Sorting
Example
Sorting
Time Complexity
Fastest Sorting
Algorithm
Stable Sorting
Algorithm
Shell Sort
Example
Algorithm
Chart
Sesmic
Sorting Methods
Sort
Array
Bubble Sorting
Algorithm
Sorting
Flow Chart
Best Sorting
Algorithm
Sort
Key
Sorting
Animation
Heap
Sort
Online Algorithm
Sorting
Different Types of
Sorting
Sequential
Sort
Color
Sorting
Sorting
Number Algorithm
Counting Sort
Algorithm
Sort
Method
Data
Sorting
Sort by
Type
ازاي تعمل
Sorting
Sorting
Data Structure
Sorting
Algorihms
Sorting
Meaning
Simple
Sort
Sorting
Algorithm Animations
Sort
Tools
Card
Sorting
Comb
Sort
Algoritms
Sorting
Sorting
Alrogithm
Card Sorting
Task
Sorting
Through
Swap
Sort
Sorting
Guide
Bubble Sort
Python
Sorting Methods
Grade 7
Sort
Means
Sorting
Algorithms Cheat Sheet
Sorting Methods
Ranked
Inventory
Sorting Methods
768×1024
scribd.com
An Introduction to Gnome Sort: A …
768×1024
scribd.com
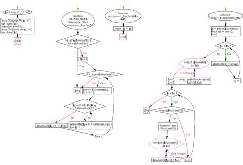
G1-Sorting Algorithms | PDF
480×300
prezi.com
Gnome Sort by Deivid Ribeiro on Prezi
1388×286
chegg.com
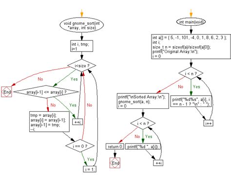
Solved Gnome sort is an adaptive O(n?) sorting algorithm | Chegg.com
Related Products
Bubble Sort Algorithm
Quick Sort Method
Insertion Sorting Process
700×418
chegg.com
Solved Gnome sort is an adaptive O(n?) sorting algorithm | Chegg.com
699×989
researchgate.net
New sorting method flowch…
1220×1200
semanticscholar.org
Gnome sort | Semantic Scholar
1284×852
chegg.com
Solved Help me with this exercise by proving and explaining | Cheg…
700×415
chegg.com
Solved Question 3 Gnome sort is a sorting algorithm | Chegg.com
700×353
chegg.com
Solved Question 3 Gnome sort is a sorting algorithm | Chegg.com
850×1100
researchgate.net
(PDF) FlowSort : a sorting metho…
1024×772
chegg.com
Solved The first part, part A, is a gnome sort that uses | Chegg.…
800×250
n64squid.com
Gnome Sort - N64 Squid
Explore more searches like
Gnome
Sorting
Method Flowgorith
Shapes Worksheet
Activities for Kids
Different Types
Automation Machine
Cards Drawing
Anchor Chart
Shapes Worksheets f
…
Activities for Toddlers
Activities for Preschoolers
Christmas Tree Color
Venn Diagram
Games for Kids
605×341
n64squid.com
Gnome Sort - N64 Squid
942×531
n64squid.com
Gnome Sort - N64 Squid
605×341
n64squid.com
Gnome Sort - N64 Squid
320×320
researchgate.net
Flow chart of selection and sorting method | Downlo…
699×372
researchgate.net
Flow chart of the selection and sorting method. | Download Scientific ...
640×480
slideshare.net
Gnome sort | PPTX
749×559
developerpublish.com
Python Program to Implement Gnome Sort
1525×974
feaneron.com
Profiling & optimizing GNOME Software – feaneron
GIF
608×535
emre.me
Sorting Algorithms with Animations - emre.me
690×430
w3resource.com.cach3.com
Java exercises: Gnome sort Algorithm - w3resource
990×555
reintech.io
JavaScript for Implementing Gnome Sort | Reintech media
850×1238
researchgate.net
Flowchart of the sorting algorithm | …
320×320
researchgate.net
Flowchart of the sorting algorithm | Download Scientifi…
768×1024
scribd.com
Graph & Sorting Algorithm - Unit VI | P…
300×300
researchgate.net
Flowchart of the sorting system | Download Scientific Diagram
725×558
w3resource.com
C Program: Display sorted list using Gnome Sort - w3resource
People interested in
Gnome
Sorting
Method Flowgorith
also searched for
Harry Potter
Square Circle
Clip Art
Center PNG
Activity Worksheet
Shapes Worksheets f
…
Diamond
Conveyor Systems
Parts
320×320
ResearchGate
Flow chart for ascending order sorting | Download Scientific Diagram
2048×1536
slideshare.net
whole gnome sequencing steps and description | PDF
889×686
w3resource.com
C++ : Sort an array using the Gnome sort algorithm
541×713
ConceptDraw
Flow Chart Design - How to Design a Go…
GIF
942×648
ubuntubuzz.com
An Introduction To GNOME 3.22 for Complete Beginners
1189×809
w3resource.com.cach3.com
JavaScript: Sort a list of elements using Gnome sort - w3resource
Some results have been hidden because they may be inaccessible to you.
Show inaccessible results
Report an inappropriate content
Please select one of the options below.
Not Relevant
Offensive
Adult
Child Sexual Abuse
Feedback