The photos you provided may be used to improve Bing image processing services.
Privacy Policy
|
Terms of Use
Can't use this link. Check that your link starts with 'http://' or 'https://' to try again.
Unable to process this search. Please try a different image or keywords.
Try Visual Search
Search, identify objects and text, translate, or solve problems using an image
Drag one or more images here,
upload an image
or
open camera
Drop images here to start your search
To use Visual Search, enable the camera in this browser
All
Search
Images
Inspiration
Create
Collections
Videos
Maps
News
More
Shopping
Flights
Travel
Notebook
Top suggestions for Control Motor Con Arduino Con PNP
Arduino Stepper
Motor Control
Arduino DC Motor
Speed Control
Arduino Stepper Motor
Controller
Arduino
Robot Motor
Arduino Joystick
Motor Control
Arduino PWM
Motor Control
Arduino
Servo Control
Arduino Stepper Motor
Driver
DC Motor
for Arduino
Arduino Stepper Motor
Shield
Arduino Uno
Motor Control
Step
Motor Arduino
Arduino
CNC Controller
Arduino Motor
Shield Pinout
Arduino Motor
Shield Schematic
Arduino BLDC
Motor Control
PID
Arduino
H-Bridge
Arduino
Arduino
Brushless Motor
Variable Speed AC
Motor Control
L293D
Arduino
Arduino Motor Control
Circuit
Motor
Encoder Arduino
Arduino
Circuit Board
Arduino
Spin Motor
Transistor
Arduino
Electric
Motor Arduino
Arduino Motor
Projects
12V DC
Motor Arduino
Arduino Motor Control
Example Projects
L298N
Arduino
DC Motor Speed Control
Circuit Diagram
Arduino Motor
Shield Wiring
Motor Arduino
5V
Arduino Motor
Torque
Arduino Motor
Examples
Arduino Stepper Motor
Tutorial
Arduino
Hobby Motor
Arduino
Logo
Solenoid
Arduino
Aduino
Motor
Relay
Arduino
DC Motor
Controllers Speed Control
How to Control a
Motor with Arduino Uno
Arduino
Remote Controller
LabVIEW
Arduino
Arduino
Controlled
SKRIP
Arduino Motor Control
CAS System
Motor Control Arduino
ESC with
Arduino
Explore more searches like Control Motor Con Arduino Con PNP
WiFi
Module
Web
Interface
Uno
R4
Wiring Diagram
For
Code
Examples
3
Phase
Heat
Sink
Wiring
Diagram
GUI
Using
Sketch
AC
Vacuum
Multiple
Code
MOSFET
Brushless
Step
Circuit
Brushless
DC
Potentiometer
Travel
Rams
People interested in Control Motor Con Arduino Con PNP also searched for
Driver
Speed
1000$
Based
DC
Using RF
Encoder
Closed
Loop
Direction
DC
Projects Used
For
Void Function
Example
Oscillating
Pololu
Autoplay all GIFs
Change autoplay and other image settings here
Autoplay all GIFs
Flip the switch to turn them on
Autoplay GIFs
Image size
All
Small
Medium
Large
Extra large
At least... *
Customized Width
x
Customized Height
px
Please enter a number for Width and Height
Color
All
Color only
Black & white
Type
All
Photograph
Clipart
Line drawing
Animated GIF
Transparent
Layout
All
Square
Wide
Tall
People
All
Just faces
Head & shoulders
Date
All
Past 24 hours
Past week
Past month
Past year
License
All
All Creative Commons
Public domain
Free to share and use
Free to share and use commercially
Free to modify, share, and use
Free to modify, share, and use commercially
Learn more
Clear filters
SafeSearch:
Moderate
Strict
Moderate (default)
Off
Filter
Arduino Stepper
Motor Control
Arduino DC Motor
Speed Control
Arduino Stepper Motor
Controller
Arduino
Robot Motor
Arduino Joystick
Motor Control
Arduino PWM
Motor Control
Arduino
Servo Control
Arduino Stepper Motor
Driver
DC Motor
for Arduino
Arduino Stepper Motor
Shield
Arduino Uno
Motor Control
Step
Motor Arduino
Arduino
CNC Controller
Arduino Motor
Shield Pinout
Arduino Motor
Shield Schematic
Arduino BLDC
Motor Control
PID
Arduino
H-Bridge
Arduino
Arduino
Brushless Motor
Variable Speed AC
Motor Control
L293D
Arduino
Arduino Motor Control
Circuit
Motor
Encoder Arduino
Arduino
Circuit Board
Arduino
Spin Motor
Transistor
Arduino
Electric
Motor Arduino
Arduino Motor
Projects
12V DC
Motor Arduino
Arduino Motor Control
Example Projects
L298N
Arduino
DC Motor Speed Control
Circuit Diagram
Arduino Motor
Shield Wiring
Motor Arduino
5V
Arduino Motor
Torque
Arduino Motor
Examples
Arduino Stepper Motor
Tutorial
Arduino
Hobby Motor
Arduino
Logo
Solenoid
Arduino
Aduino
Motor
Relay
Arduino
DC Motor
Controllers Speed Control
How to Control a
Motor with Arduino Uno
Arduino
Remote Controller
LabVIEW
Arduino
Arduino
Controlled
SKRIP
Arduino Motor Control
CAS System
Motor Control Arduino
ESC with
Arduino
768×1024
es.scribd.com
Control Motor Paso a Paso con Ardui…
623×433
oshwlab.com
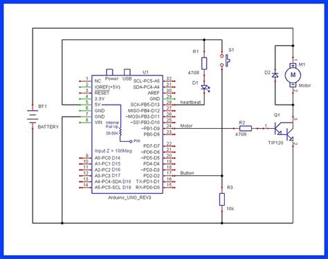
PNP Arduino - Platform for creating and sharing projects - OSHWLab
939×502
oshwlab.com
PNP Arduino - OSHWLab
725×453
tinkercad.com
Circuit design pnp MOTOR control - Tinkercad
Related Products
Arduino Motor Shield
Stepper Motor Control Arduino
DC Motor Driver Arduino
690×451
forum.arduino.cc
DC motor & internal Battery controlled by PNP transitor and digital PIN ...
1024×528
deepbluembedded.com
Arduino Transistor (NPN/PNP Switch) Tutorial
1024×635
deepbluembedded.com
Arduino Transistor (NPN/PNP Switch) Tutorial
474×459
learn.voltaat.com
Voltaat Learn - Control a motor using the PNP tran…
960×599
forum.arduino.cc
Control motor speed with npn and push button ( no driver) - Programming ...
1920×2560
forum.arduino.cc
Control motor speed with npn a…
1024×426
forum.arduino.cc
Control motor speed with npn and push button ( no driver) - Programming ...
Explore more searches like
Control Motor
Con
Arduino
Con PNP
WiFi Module
Web Interface
Uno R4
Wiring Diagram For
Code Examples
3 Phase
Heat Sink
Wiring Diagram
GUI
Using
Sketch
AC
999×750
forum.arduino.cc
Control motor speed with npn and push button ( no driver) - Program…
1130×568
forum.arduino.cc
Control motor speed with npn and push button ( no driver) - Programming ...
2082×1659
Stack Exchange
arduino mega - DC Motor not behaving reliably - Arduino Stac…
1920×2560
forum.arduino.cc
Control motor speed with npn and push button ( no driver…
987×874
forum.arduino.cc
Control motor speed with npn and push b…
632×499
forum.arduino.cc
Control motor speed with npn and push button ( n…
720×1280
forum.arduino.cc
PNP's are they Arduino friendl…
2484×1431
storage.googleapis.com
How To Control A Dc Motor With An Arduino at Annie Ettinger blog
1075×453
blogs.masterhacks.net
Cómo controlar un motor DC con Arduino - Masterhacks Blog
1130×1024
www.instructables.com
Controlling Motors With Arduino : 3 Steps - Instruct…
1272×529
possibleapp.com
Control de Motor a Pasos con Arduino UNO. | PossibleApp Blog
320×320
possibleapp.com
Control de Motor a Pasos con Arduino UNO. – Po…
1920×1080
technoenvio.com
Arduino Code for Controlling Motors - technoenvio.com
350×230
todoarduino.click
Controla un motor con Arduino y potenciómetro】】
1998×1458
56k.es
Controlar un motor cc con Arduino – 56K
460×620
askix.com
Control De Motor paso a paso con Arduino nan…
463×620
askix.com
Control De Motor paso a paso c…
1280×720
es.linkedin.com
Controla tus proyectos CNC con motor Nema y Arduino
People interested in
Control Motor
Con
Arduino
Con PNP
also searched for
Driver Speed
1000$
Based DC
Using RF Encoder
Closed Loop
Direction DC
Projects Used For
Void Function Example
Oscillating
Pololu
480×288
aranacorp.com
Controla un motor paso a paso con Arduino • AranaCorp
1224×1227
instruccionesdupo.weebly.com
Control De Motor Paso A Paso Con Arduino Y P…
833×743
tecworldarduino.blogspot.com
Motor paso a paso con Arduino
1152×648
todoarduino.click
Control de posición de motor DC con Arduino: Guía paso a paso】】
611×704
forum.arduino.cc
Control de 2 motores PAP - Software - Ardu…
500×499
dudasytextos.com
Cómo usar un motor paso a paso con arduino (2024) ¿…
Some results have been hidden because they may be inaccessible to you.
Show inaccessible results
Report an inappropriate content
Please select one of the options below.
Not Relevant
Offensive
Adult
Child Sexual Abuse
Feedback